
这边建议搭配音乐阅读
序言
以下所有内容为作者earth_andan本科生道路桥梁与渡河工程专业毕业设计成果,仅供参考,未经允许不准转载和抄袭。
任务书




调研报告(开题报告)






设计说明




成果
计算书
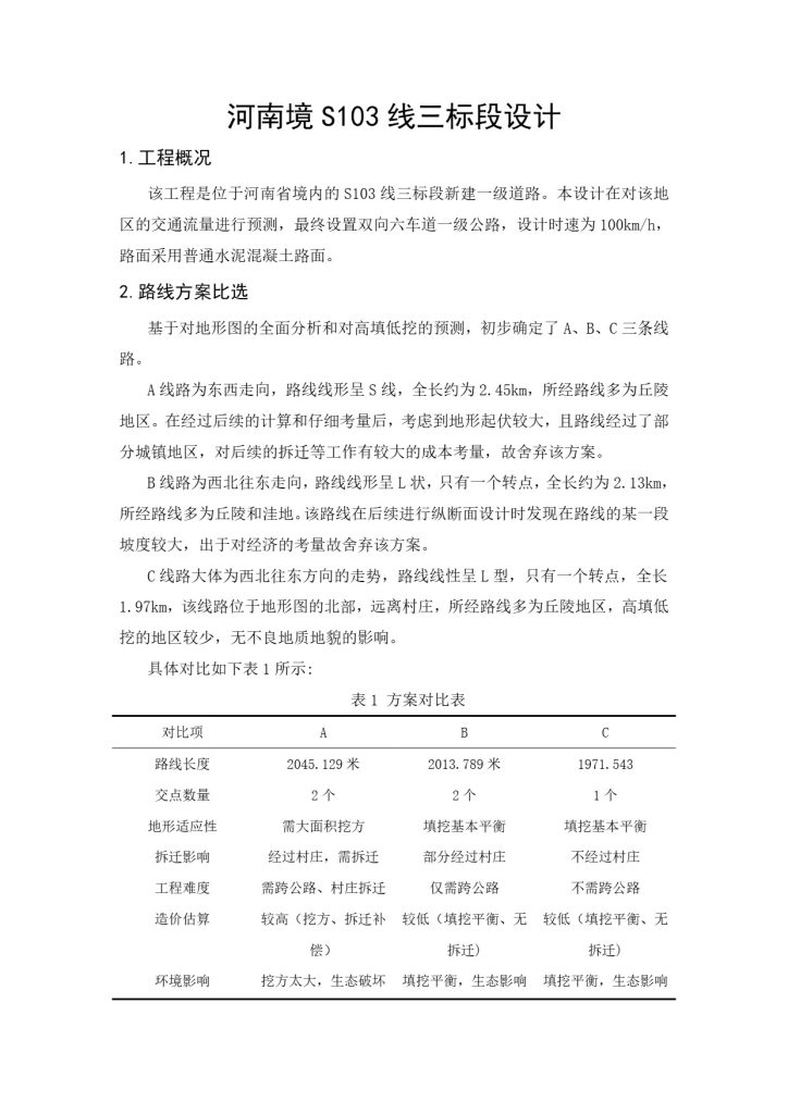
河南境S103线三标段设计
摘 要
本项目位于河南省境内,是连接区域经济节点和交通枢纽的重要干线。道路全长1.97km。全程采用双向六车道,时速为100km/h,为一级公路。路基宽度33.5m,其中0.75m土路肩+3m硬路肩+3×3.75m行车道+0.75m左侧路缘带+2.0m中央分隔带+0.75m左侧路缘带+3×3.75m行车道+3m硬路肩+0.75m土路肩。平面共设置一个交点,圆曲线半径为1000m。纵断面共设置4个变坡点。全线无需设置加宽。路基横断面形式采用填挖结合的形式。路面结构采用水泥混凝土路面,基层采用水泥混凝土。本设计主要内容包括:道路平面设计、道路纵断面设计、道路横断面设计、排水设计及路面结构设计。
关键词: 一级公路;平面设计;纵断面设计;横断面设计;路基路面设计
Design of the Third Section of S103 Line in Henan Province
ABSTRACT
This project is located in Henan Province and serves as a vital trunk route connecting regional economic nodes and transportation hubs. The road has a total length of 1.97 km, featuring a two-way six-lane design with a speed limit of 100 km/h, classified as a first-class highway. The subgrade width is 33.5 m, consisting of 0.75 m soil shoulders + 3 m hard shoulders + 3 × 3.75 m traffic lanes + 0.75 m left marginal strips + 2.0 m central dividers + 0.75 m left marginal strips + 3 × 3.75 m traffic lanes + 3 m hard shoulders + 0.75 m soil shoulders. The horizontal alignment includes one intersection point with a circular curve radius of 1,000 m, while the vertical profile comprises four gradient change points. No widening is required along the entire route. The subgrade cross-section adopts a combination of fill and cut. The pavement structure utilizes cement concrete, with the base layer also made of cement concrete. The main design components include road horizontal alignment design, vertical profile design, cross-section design, drainage design, and pavement structure design.
Key words:first-class highway; horizontal alignment design; vertical profile design; cross-section design; subgrade and pavement design
目录


河南境S103线三标段设计
1. 交通量计算及公路等级确定
1.1 设计交通量
1.1.1 交通量资料
根据任务书可知本条道路初期交通量如下表1-1所示:
表1–1 初期交通量
| 汽车车型 | 日交通量(辆/d) |
| 小客 | 8387 |
| 大客 | 532 |
| 小货 | 1320 |
| 中货 | 656 |
| 大货 | 340 |
| 特大货 | 75 |
| 拖挂 | 235 |
| 集装箱 | 100 |
预计年平均交通量增长率为6%。
为了符合经济的发展、设计交通量、路网建设规模和功能等的需求,公路必须按照规范的要求进行等级划分建设。
单位时间通过道路某断面的车辆数目就叫交通量,根据表1-1给出的规范该设计路段的交通量以及《公路工程技术标准》(JTG B01—2014)所规定的车型的分类和车辆的折算系数,并调查当地交通情况的实际情况,调整车型的分类和车辆的折算系数,参照表1-2,进行交通量换算。
表1–2 各个汽车标准型号与相对应的换算系数
| 车 型 | 折算系数 | 功率和荷载 | 备 注 |
| 小客车车 小客车 | 1 | 定额位置≤19座 | |
| 大客车 | 1.5 | 定额位置>19座 | |
| 小型货车 | 1 | 载质量≤2吨 | |
| 中型货车 | 1.5 | 2吨<载质量≤7吨 | 包括吊车 |
| 大型货车 | 2.5 | 2吨<载质量≤14吨 | |
| 特大型货车 | 4 | 载质量>14吨 | |
| 拖挂车 | 4 | 包括半挂车、平板拖车 | |
| 集装箱车 | 4 |
1.1.2 交通量的换算
通过表1-1和1-2得各车辆的折算结果,得出表1-3换算交通量。
表1–3 换算交通量
| 汽车车型 | 日交通量(辆/d) | 载重力(KN) | 换算系数 | 换算交通量 |
| 小客 | 8387 | 50 | 1 | 8387 |
| 大客 | 532 | 82.6 | 1.5 | 798 |
| 小货 | 1320 | 100 | 1 | 1320 |
| 中货 | 656 | 100 | 1.5 | 984 |
| 大货 | 340 | 152 | 2.5 | 850 |
| 特大货 | 75 | 80 | 4 | 300 |
| 拖挂 | 235 | 120 | 4 | 940 |
| 集装箱 | 100 | 120 | 4 | 400 |
| 换算交通量合计 | 13979 | |||
1.2 交通量计算


本设计路线于河南省境内,查《公路工程技术标准》(JTG B01—2015)可知,一级公路的设计年限为20年。
一级公路一般能适应各种车辆折合成小客车的远景设计的年限的每年平均每日的交通量为15000—30000辆(四条车道)或25000-55000辆(六条车道)。
故根据《公路工程技术标准》(JTG B01—2015)要求,应修建一级公路,为主要供汽车行驶的双向六车道公路,设计年限为20年。
2. 平面设计
2.1 概述
道路是一条带状的三维空间实体,以其表面的中心线为中线,而路线即道路中线的空间位置。路线在水平面上的投影称为平面线形,其中沿中线垂直剖切并展开得到的是纵断面线形,同时中线上任意一个点的法向切面即为该点的横断面。
2.2 平曲线设计的原则
(1)在条件允许的情况下尽量使用大的曲线半径R<10000m;
(2)一般情况下使用极限半径的4~8倍或超高为2~4%的圆曲线半径值;
(3)从现行设计要求方面考虑,曲线长度按最小值5~8倍;
(4)地形受限时曲线半径应该尽量大于一般最小半径;
(6)为使线形连续协调宜将回旋线与圆曲线长度比例设计为1:1:1-1:2:1;
(7)尽量保证全线指标均衡。
2.2.1 平面设计的技术标准
表2-1 一级公路主要技术指标表
| 指标 | 数值 |
| 设计车速 | 100km/h |
| 平曲线一般最小半径一般最小半径 | 600m |
| 平曲线极限最小半径 | 400m |
| 缓和曲线最小长度 | 85m |
| 不设超高的圆曲线最小半径 | 路拱≤2.0%为4000m;路拱>2.0%为5250m |
本设计中1个交点用圆曲线,曲线要素如下表2-1,圆曲线的最小设计的半径为1000m,圆曲线的最大设计的半径为1000m,全部满足规范要求。
表2-2 曲线要素表
| 交点号 | 桩号 | 切线长度 | 圆曲线半径 | 缓和曲线长度 | 圆曲线长度 | 外距 |
| JD1 | K1+348.237879K0+564.498 | 448 | 1000 | 300 | 877 | 47 |
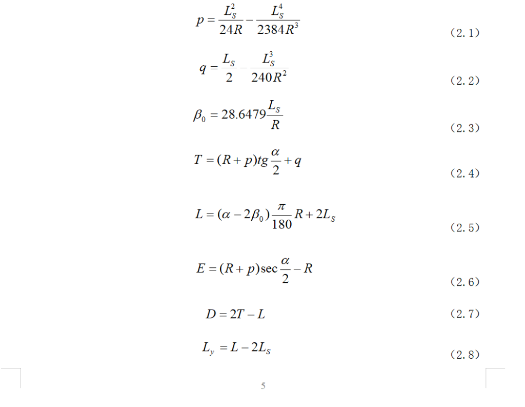
2.3 平曲线要素计算

(1)各要素计算公式如下:



3. 纵断面设计
3.1 纵断面设计的步骤
(1)拉坡前的准备工作
纵坡设计必须符合《公路工程技术标准》中有关纵坡的各项规定,如各级公路的最大纵坡,按排水要求的最小纵坡等;熟悉有关设计标准和同豪公路bim软件的应用。
(2)标注控制点的位置
(3)试坡、调整、核对、定坡
试坡是指在纵断面图中标注出关键位置的控制点和经济点后,依据技术规范与选线的要求,综合合理考虑地面高程变化,以控制点为基准,同时兼顾多数经济点,在这些点位置之间进行直线调整与优化,初步拟定出若干坡度线。
在确定纵坡后,需将设计纵坡与选(定)线阶段初步拟定的纵坡进行对比,确保两者基本一致。根据调整后的直坡线,选取关键控制横断面,如高填方、深挖方路段以及重要桥涵位置。这些断面的填挖高度可直接从纵断面图中对应桩号处获取。
经复核调整无误后,即可进行定坡。定坡时需逐段确定直坡线的纵坡值,并合理设置变坡点的桩号位置及对应高程。通常需将变坡点调整至10米整桩号处,其高程值则根据纵坡坡度和坡段长度计算确定。
最终在确定的变坡点继续进行竖曲线的设计。
3.2 竖曲线的主要参数
《公路工程技术标准》竖曲线主要参数的规定,如表3-1。
根据规范的要求,公路纵坡坡度的取值宜保持在0.3%至4%之间。同时在特殊情况下的在排水条件受限区域或较长挖方路段,若采用零坡度或小于0.5%的纵坡设计,需配套实施边沟纵向排水工程措施。
桥上及桥头路线的纵坡设计需要注意的事项:
(1)在小桥和涵洞处的纵坡根据路线的纵坡来设计;
(2)建议桥梁及引道段的平纵面线形和横断面设计指标与路线总体布置相协调,确保各项技术参数均达到规范规定的标准。
表3-1 竖曲线指标表
| 指标 | 数值 |
| 设计车速(km/h) | 100 |
| 最大纵坡(%) | 4 |
| 最小纵坡(%) | 0.3 |
| 凸形竖曲线半径一般值(m)一般值 | 10000 |
| 凸形竖曲线半径极限值(m) | 6500 |
| 凹形竖曲线半径一般值(m)一般值 | 4500 |
| 凹形竖曲线半径极限值(m) | 3000 |
| 竖曲线最小长度(m)一般值 | 210 |
| 最小值(m) | 85 |
从该表中可知,本设计采用的凹曲线半径为25000m、7500m、5000m,凸曲线半径为30000m符合上述规定的竖曲线指标。
3.3 竖曲线几何要素的计算示例



3.4 平、纵线形的组合设计
平纵线形组合设计时,平曲线与竖曲线需要保持空间位置的重合,且平曲线长度应适当大于竖曲线长度,符合”平包竖”的线形组合规范要求。
本设计通过均衡控制设计路段平纵面各项线形技术指标,实现线形视觉效果的连贯统一和心理舒适度的一致性。平曲线设置往往会出现小半径、长直线等情况,路线中的构造物也使路线坡度起伏,因此平纵面线形的配合就显得十分重要。根据线形设计规范,竖曲线特征点(凸曲线最高点和凹曲线最低点)不应与反向平曲线转折点重叠。直线段内纵坡变化应平缓均匀,避免产生突兀的起伏变化。
(1)平曲线范围应包含竖曲线范围检查,竖曲线起终点应该位于平曲线范围内平曲线起终点不应位于竖曲线范围内,经检查都符合标准。
(2)平曲线不应包含多个竖曲线,检查一个平曲线范围内是否包含了两个及以上的竖曲线,经检查都符合标准。
(3)竖曲线不应包含多个平曲线,检查一个竖曲线范围内是否包含了两个及以上的平曲线,经检查都符合标准。
4. 横断面设计
4.1 横断面设计的原则、组成及类型
4.1.1横断面设计的原则
(1)设计应根据公路等级、行车要求和当地自然条件,并综合考虑施工、养护和实用等方面的情况,进行精心设计,既要坚实稳定,又要经济合理;
(2)沿河及受水浸水淹路段,应注意路基不被洪水淹没或冲毁;
(3)路基设计除选择合适的路基横断面形式和边坡坡度等外,还应设置完善的排水设施和必要的防护加固工程以及其他结构物,采用经济有效的病害防治措施;
(4)还应结合路线和路面进行设计。选线时,应尽量绕避一些难以处理的地质不良地段。对于地形陡峭、有高填深挖的边坡,应与移改路线位置及设置防护工程等进行比较,以减少工程数量,确保路基稳定;
(5)当路基设计标高受限制,路基出于潮湿、过湿状态和水温状态不良时,就应采用水稳性好的材料填筑路堤或进行换填并压实,使路面具有一定防冻总厚度,设置隔离层及其他排水设施等;
(6)路基设计应兼顾当地基本建设及环境保护等的需要。
4.1.2横断面的组成
横断面设计应基于交通需求分析和环境条件评估,同时合理确定各功能带宽度及构造形式,确保与交通量、车型组成、设计速度及地形特点相适应。在保证公路通行能力、交通安全与畅通的前提下,尽量做到用地省、投资少,使公路发挥最大的经济效益与社会效益。本设计的丘陵区一级公路为设分隔带的整体式断面,包括中间带、行车道、硬路肩、土路肩。设计时速为100km/h,为双向六车道。
4.2 路基横断面技术指标
路面横向排水通过设置中央凸起、向两侧倾斜的拱形断面来实现,这种结构称为路拱,横断面组成如下所示。
(1)行车道宽度:2×(3×3.75)m;
(2)硬路肩宽度:2×3m;
(3)土路肩宽度:2×0.75m;
(4)中间带:3.5m;
(5)路基总宽度:2×0.75+2×3+2x(3×3.75)+2×0.75+2=33.5m;
(6)视距保证:160m;
(7)超高设置:100km/h的一级公路圆曲线半径大于或等于4000m时可以不设置超高,圆曲线半径大于或等于250m可以不设加宽。一般地区路拱横坡度为2%。所以该设计只需要考虑超高情况。
4.3 超高设计
为抵消或减小车辆在平曲线路段上行驶时所产生的离心力,将该路段横断面做成外侧高于内测的单向横坡形式,称为平曲线超高。合理设置超高,可全部或部分抵消离心力,提高车辆在平曲线上行驶的稳定性与舒适性。当车辆匀速行驶时,圆曲线上所产生的离心力是常数,超高横坡度应是与圆曲线半径相适应的全超高。而在缓和曲线上曲率是变化的,其离心力也是变化的,因此,在缓和曲线上应是逐渐变化的超高,从直线段的双向路拱横坡渐变到圆曲线具有单向横坡的路段,称作超高过渡段。
根据《公路路线设计规范》JTG-D20-2017规定,圆曲线半径小于规范规定的不设超高圆曲线最小半径时,应在曲线上设置超高,超高的横坡度应根据设计速度、圆曲线半径、路面类型、自然条件和车辆组成等情况确定,必要时应按运行速度予以验算,各级公路圆曲线部分最大超高值规定如表4-1。
表4-1 各级公路圆曲线最大超高值
| 公路等级 | 高速公路、一级公路 | 二级公路、三级公路、四级公路 |
| 一般地区(%) | 8或10 | 8 |
| 积雪冰冻地区(%) | 6 | |
本项目设计速度100km/h,超高横坡度应按表4-2选用。
表4-2 圆曲线半径与超高值
| 超高值 | 2 | 3 | 4 | 5 | 6 | 7 | 8 |
| 圆曲线半径 | 4000~2820 | 2820~1900 | 1900~1380 | 1380~1020 | 1020~750 | 750~550 | 550~400 |
4.3.1超高过渡方式
本设计路线是新建的一级公路,有中央分隔带,采用绕中央分隔带边线旋转的过渡方式,具体是将两侧行车道分别绕中央分隔带边线旋转。使各自成为独自的单向超高断面,此时中央分隔带维持原水平状态。
4.3.2 超高过渡段长度
为确保行车平顺性、道路美观度及排水顺畅性,应在全线范围内设置具有合理长度的超高渐变过渡区段。公路超高过渡段最小长度按公式(4.1)计算:

表4-3 最大超高渐变率
| 设计速度(km/h) | 超高旋转轴位置 | |
| 中线 | 边线 | |
| 120 | 1/250 | 1/200 |
| 100 | 1/225 | 1/175 |
| 80 | 1/200 | 1/150 |
| 60 | 1/175 | 1/125 |


4.3.3横断面超高值计算
平曲线设超高后,道路中线和内、外侧边线与设计高程之差,应计算并列于“路基设计表”中,以便于施工,本设计的是一条新建的一级公路,超高采用绕中央分隔带边缘旋转。
表4-4 绕中央分隔带边缘旋转超高值计算公式


4.4 横断面的绘制
横断面布置及尺寸确定需满足以下要求:保障交通功能、协调环境景观、提高土地利用效益、优化城市形象,并确保路基工程安全稳定。此段路的路基土石方数量见路基土石方数量计算表,路基设计的主要计算值见路基设计表。具体绘制步骤如下:
(1)在计算纸上将横断面方向的地面高程测点连接形成地形线;
(2)从路基设计表中读取中桩填挖高度。当遇到设有超高和加宽的弯道路段时,应同时记录左右侧高程变化值和加宽尺寸等关键数据;
(3)依据现场勘查获取的土质、地质及水文数据,参照标准横断面图,绘制道路幅宽及填挖方边坡线,并在需要设置支挡防护结构的位置标注相应工程断面图;
(4)根据综合排水设计,画出路基边沟、截水沟的位置和断面形式。
本次设计中横断面图是按照每20m为一个断面来绘制,使用同豪公路bim系统自动生成。
详见路基横断面图。
5. 路基设计
5.1 一般路基设计
在工程实践中,一般路基特指那些地质状况稳定、水文条件理想,同时填筑高度和开挖深度均有限的普通路基形式。通常可以结合当地的地形、地质情况,直接选用典型断面图或设计规定,不必进行个别论证和验算。
路基工程设计前期需开展全面勘察,系统收集沿线地质构造、水文特征、地形地貌、气象资料及地震参数等基础数据。设计时应结合区域自然环境和工程地质条件,合理确定路基断面形式及边坡坡率。
5.1.1 路基断面形式
由于填挖情况不同。路基的横断面形式,可归纳为路堤、路堑和填挖结合三种类型。本路段为丘陵区公路,主要采用填挖结合的形式。尽可能利用非农业用地,少占农田。三种类型的路基详见路基标准横断面图。
5.1.2 路基宽度
路基全宽为33.5m,其中行车道2×11.25m,硬路肩2×3m,土路肩2×0.75m,路缘带2×0.75m,中分带2m。行车道的横坡为2%,土路肩横坡为3%。

5.1.3 路基边坡
边坡的高度与边坡的宽度比值即公路路基的边坡坡度,其中边坡高度H取基准值1,宽度B按比例确定,如H:B=1:0.5(路堑边坡)或1:1.5(路堤边坡),同时边坡土质、岩石性质以及路基边坡坡率的确定需综合考虑水文地质条件及边坡高度等因素。
在本设计中采用的边坡为:当路堤高度大于8m的时候,需要设计二级边坡,路堤一级边坡坡度设计为1:1.5,二级边坡坡度设为1:1.75;路堑边坡主要和地质情况有关,路堑高度小于10m以下,坡度设为1:0.5,高度大于10米设置1:0.75,大于20m及以上设置1:1,每隔10m设置一个分级边坡。
5.2 路基的防护
5.2.1 坡面防护
一般来说坡面防护是为了减少雨水天气中的水分对路基边坡表面的冲刷,从而降低湿温变化对路基的影响,缓解岩石在受到雨水的侵蚀而发生风化的过程,保护路基边坡的整体稳定性。同时也是对道路起了一定的美化作用,让整条路线看起来更加的美观舒适。
本设计在不同路段的路基断面,采取了不同的边坡防护设施:
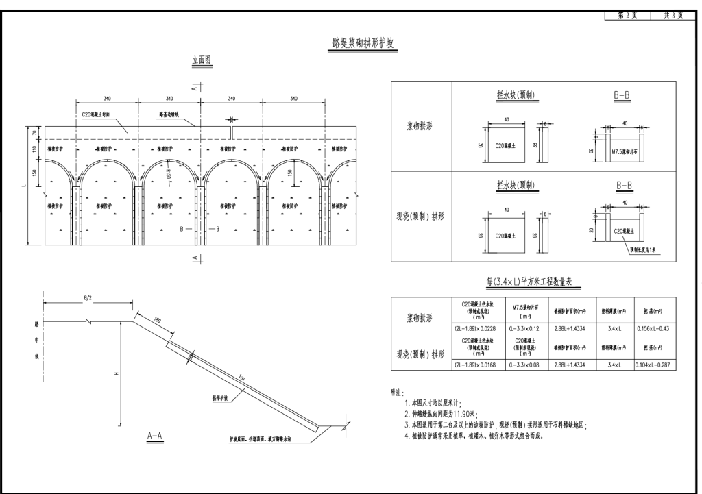
(1)本设计路段最大的填土高度为11.321m,通过规范建议可知,填方高度大于8m需设置二级边坡,在填方高度小于4米处采用植草护坡,散播草籽或者铺设草皮的防护方式,不仅美观怡人,而且能防止雨水的冲刷导致的水土流失,保护边坡的整体稳定。大于4米的填方高度则采用路堤浆砌拱形护坡方式。
(2)在挖方的路段,本设计路段最大的挖方高度为13.039m,基于经济性和施工可行性分析,边坡防护按以下标准选用:
① H≤10m:路堑浆砌拱形护坡;
② 当坡高大于10米m时,考虑到当地地质复杂且挖方深度大,综合考虑下大于10米设置两级边坡,并以每10米增加一级边坡的方式累加,从平台到二级边坡均可采用路堑浆砌拱形护坡。
5.3 排水系统的设计
各种排水设施的设计应尽量少占农田,并与水利规划和土地使用相配合进行综合规划,排水口应尽可能引接至天然河沟,以减少桥涵工程,不宜直接注入农田。本工程路面排水系统采用横向坡度排水设计,具体参数为:
路拱横坡:2%(双向坡)
路肩横坡:3%
排水方向为自道路中心线向两侧路肩。
除路面排水系统外,路基工程需配套设置以下地面排水设施:边沟、 排水沟等附属设施。
5.3.1 边沟
边沟作为路基排水系统的重要组成部分,主要用于收集和排除路基范围及邻近区域的地表径流。其常规布设位置为:
① 挖方路段:路肩外侧
② 矮路堤路段:坡脚外侧
鉴于边沟排水量相对有限,通常无需进行水文水力计算,可根据工程地质条件及气候特征选择合适的断面形式。
边沟多与路线平行,其长度不宜过长,沟内水要就近排到附近的自然低洼地带或者小溪、河流中,特殊情况下可以设置涵洞让边沟水从路基中穿过排到另外一边。在比较平坦的路段,边沟的纵坡应大于或等于0.5%,一般情况边沟纵坡与路线纵坡一致。因为本设计路段主要是山区,石方路段比较多,选择矩形边沟的横断面形式,内侧边坡直立,水沟形式采用浆砌片石,根据规范,一级公路的砌筑砂浆强度宜采用M7.5。
本设计中的矩形边沟如图5.2所示。

5.3.2排水沟
排水沟是用于将路基范围内的各种积水引到指定地点的排水设施,所以其尺寸和断面形式应该根据设计流量来确定,一般设在距路基较远的地方,距离路基坡脚应该大于2m,平面线形应该圆顺,半径不小于10~20m,连续长度不超过500m。为保证水流的顺畅,排水沟纵坡应该合适,不宜过大导致冲刷,也不宜过小导致淤积。一般取0.5%-1%,不宜小于0.3%,也不宜大于3%,否则就要采取加固措施。
本设计中填方选用浆砌片石的梯形排水沟如图5.3所示

6. 桥涵布置
6.1桥梁设计原则
桥梁设计应遵循安全、适用、经济、美观的原则,同时应考虑因地制宜、便于施工、就地取材和养护等因素。桥梁设计应遵循的各项原则分述如下。
6.1.1 安全
(1)所设计的桥梁结构在强度、稳定和耐久性方面应有足够的安全储备。
(2)防撞栏杆应具有必要的高度和强度,人与车流之间应做好防护栏,防止车辆驶入人行道或撞坏栏杆而落到桥下。
(3)对于交通繁忙的桥梁,应设计好照明设施,并有明确的交通标志,两端引桥坡度不宜太陡,以避免发生车辆碰撞等引起的车祸。
(4)对于修建在地震区的桥梁,应按抗震要求采取防震措施;对于河床易变迁的河道,应设计好导流设施,防止桥梁基础底部被过度冲刷。
6.1.2 适用
(1)桥面宽度能满足当前以及今后规划年限内的交通流量(包括行人通行)。
(2)桥梁结构在通过设计荷载时不出现过大的变形和过宽的裂缝。
(3)桥跨结构的下面有利于泄洪、通航(跨河桥)或车辆和行人的通行(旱桥)。
(4)桥梁的两端方便车辆的进入和疏散,不致产生交通堵塞现象等。
(5)考虑综合利用,方便各种管线(水、电、通信等)的搭载。
6.1.3 经济
(1)桥梁设计应遵循因地制宜、就地取材和方便施工的原则。
(2)经济的桥型应该是造价和使用年限内养护费用综合最省的桥型,设计中应充分考虑维修的方便和维修费用少,维修时尽可能不中断交通,或中断交通的时间最短。
(3)所选择的桥位应是地质、水文条件好,桥梁长度也较短。
(4)桥位应考虑建在能缩短河道两岸的运距,促进该地区的经济发展,产生最大的效益。
6.2设计桥梁的情况
本项目全长 1.97千米,共设置桥梁2座。
桥梁 1:路线在桩号 K0+443处跨越一W形山沟,沟深大约 26 米,沟宽512米,桥位处无水流,桥梁设置主要为了横跨山谷需要。拟建桥梁长550米,上部结构采用18x30m 预应力砼T梁,下部结构采用柱式台,钻孔灌注基础。
桥梁 2:路线在桩号 K1+475处跨越一U形山沟,沟深大约 17 米,沟宽453 米。根据路线走向结合实际地形情况,需修建一座16x30m预应力砼T梁,桥梁全长500m,桥梁与路基同宽,下部结构采用桩柱式墩台,钻孔灌注基础。
7. 路面设计
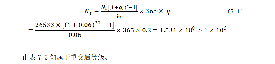
本设计为新建一条丘陵区一级公路,采用双幅六车道的整体式面板。根据当地的情况及等级要求,我们修建的道路要在规定的使用年限内能承受相应的车辆荷载,从而满足通行要求。本设计采用普通混凝土路面,中央分隔带宽2米,路缘带宽0.75米,车道宽为11.25米,硬路肩宽3米,土路肩宽设为0.75米,所以路面宽2×0.75+2×3+2x(3×3.75)+2×0.75+2=33.5m米。通过前面的对车流量的调查得知,设计车道使用初期标准轴载日作用次数为13579。本路面设计的参数依据是《公路水泥混凝土路面设计规范》(JTG D40—2011)。
7.1 交通分析
表7-1 可靠度设计标准
| 公路技术等级 | 高速公路 | 一级公路 | 二级公路 | 三、四级公路 |
| 安全等级 | 一级 | 二级 | 三级 | 四级 |
| 设计基准期 | 30 | 30 | 20 | 20 |
| 目标可靠度(%) | 95 | 90 | 85 | 80 |
| 目标可靠指标 | 1.64 | 1.28 | 1.04 | 0.84 |
| 变异水平等级 | 低 | 低~中 | 中 | 中~高 |
表7-2 混凝土路面临界荷位车辆轮迹横向分布系数
| 公路等级 | 纵缝边缘处 | |
| 高速公路、一级公路、二级公路 | 0.17~0.22 | |
| 二级及二级以下公路 | 行车道宽>7m | 0.34~0.390.54~0.62 |
| 行车道宽≤7m | ||
表7-3 公路混凝土路面交通分级
| 交通等级 | 特重 | 重 | 中等 | 轻 |
| 设计车道标准轴载累计作用次数Ne=10^4 | >2000 | 100~2000 | 3~100 | <3 |
由上述规范要求可得,一级公路结构设计参数确定如下:
(1)结构设计基准期:30年(对应二级安全等级)
(2)荷载作用参数:临界荷位轮迹横向分布系数:0.2,年均交通量增长率:6%。
基于上述参数,可按以下步骤计算设计基准期内设计车道标准荷载累计作用次数:

7.2 初拟路面结构
由表7-4知,安全等级为二的道路对应的变异水平等级为低级。根据一级公路、重交通等级和低级变异水平等级,由表7.4知,初拟普通混凝土面层厚度为0.23m。底基层选用级配碎石底基层,厚0.2m。基层选用水泥稳定碎石基层,厚0.3m普通混凝土板的平面尺寸长为4.5m、宽3m;纵缝为设拉杆平缝,横缝为设传力杆的假缝,设计轴载Ps=100kN,最重轴载Pm=150kN。
每幅路面宽3.75m。 路面结构如下图7.1所示:

表7-4 水泥混凝土面层厚度的参考范围
| 交通等级 | 公路等级 | 变异水平等级 | 面层厚度(mm) |
| 特重 | 高速 | 低 | ≥260 |
| 一级 | 中 | ≥250 | |
| 二级 | 低 | ≥240 | |
| 中 | 270~240 | ||
| 重 | 高速 | 低 | 260~230 |
| 一级 | 中 | 250~220 | |
| 中等 | 二级 | 高 | 240~210 |
| 三级 | 中 | 230~200 | |
| 四级 | 高 | 220~200 | |
| 轻 | 四级 | 中 | ≤230 |
| 三级 | 高 | ≤220 |
表 7-5 混凝土弯拉强度标准值fr
| 交通等级 | 特重 | 重 | 中等 | 轻 |
| 水泥混凝土的弯拉强度标准值(MPa) | 5.0 | 5.0 | 4.5 | 4.0 |
| 钢纤维混凝土的弯拉强度标准值(MPa) | 6.0 | 6.0 | 5.5 | 5.0 |
表7-6 水泥混凝土弯拉弹性模量经验参考值
| 弯拉强度(MPa) | 抗压强度(MPa) | 弯拉弹性模量(MPa) | 弯拉强度(MPa) | 抗压强度(MPa) | 弯拉弹性模量(MPa) |
| 1 | 5 | 10 | 3.5 | 24.2 | 25 |
| 1.5 | 7.7 | 15 | 4 | 19.7 | 27 |
| 2 | 11 | 18 | 4.5 | 35.8 | 29 |
| 2.5 | 14.9 | 21 | 5 | 41.8 | 31 |
| 3 | 19.3 | 23 | 5.5 | 48.4 | 33 |
表 7-7 稳定粒料基层和土基弯拉强度和抗压回弹模量
| 项目 | 抗弯拉强度 | 抗压回弹模量(MPa) |
| 水泥稳定粒料 | 1.0 | 1300~1600 |
| 二灰稳定粒料 | 1.0 | 1300~1600 |
| 土基 | —— | 30~80 |

表7-9 粒料层回弹模量经验参考值
| 材料类型和层位 | 回弹模量 | 经湿度调整后的回弹模量 |
| 级配碎石基层 | 200~400 | 300~700 |
| 级配碎石底基层 | 180~250 | 190~440 |
| 级配砾石基层 | 150~300 | 250~600 |
| 级配砾石底基层 | 150~220 | 160~380 |
| 未筛分碎石层 | 180~220 | 200~400 |
| 天然砂砾层 | 105~135 | 130~240 |
本项目依据上述表格相关规范确定各结构层材料参数如下:
- 面层材料性能:弯拉强度标准值:5.0MPa对应弯拉弹性模量:21GPa
- 路基及基层参数:① 路基土体:回弹模量取值:50MPa② 基层结构:
水泥稳定粒料层回弹模量:1600MPa,级配碎石层回弹模量:210MPa
则有:基层顶面当量回弹模量计算如下:




8. 路基土石方数量计算与调配
8.1 土石方数量计算
本次设计中土石方的计算是由同豪公路软件自动计算得来,挖方为184856m³,其中二类土为36971m³,三类土为36971m³,四类土为17552m³,五类土为18486m³,弃土方224901.38m³,弃石方287236.07 m³。
8.2 路基土石方调配
为了减少工程的土石方造价,准确的计量土石方的数量和运量,在实际工程项目中必须合理的进行土石方的调配,尽量遵循移挖作填,减少弃土量和路外的借土量,还有少占或不占耕地的调配原则。由于时间问题和本次设计所提供的资料,本设计并未做详细的土石方调运方案,其调配方案出自同豪公路bim软件的自动调配。
根据自动调配的结果和基本调配原则,全段基本符合就近调配。由于全段挖方大于填方,除了本桩利用,还有远运利用。本桩利用可以根据运距采用挖掘机或者推土机推土。在K0+980至K1+130区段存在较大填方工程量,经土方平衡分析,采用自卸汽车运输方式实施土方调配作业,调配土源取自邻近的K0+720至K0+960区段。
其中本桩利用土为4630m³,本桩利用石为1781m³。详细见附录路基土石方表。
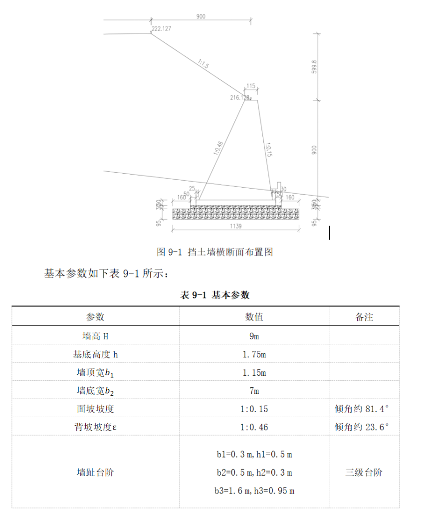
9. 挡土墙的设计与验算
9.1 设计基础资料
墙身尺寸:




参考文献
[1] 中华人民共和国行业标准.JTG B01-2014 公路工程技术标准[S].北京:人民交通出版社股份有限公司,2014.
[2] 中华人民共和国行业标准.JTG D30-2015 公路路基设计规范[S].北京:人民交通出版社股份有限公司,2015.
[3] 中华人民共和国行业标准.JTG Fl0-2019 公路路基施工技术规范[S].北京:人民交通出版社股份有限公司,2019.
[4] 中华人民共和国行业标准.JTG D50-2017 公路水泥路面设计规范[S].北京:人民交通出版社股份有限公司,2017.
[5] 中华人民共和国行业标准.JTG F40-2017 公路水泥路面施工技术规范[S].北京:人民交通出版社,2014.
[6] 中华人民共和国行业标准.JTG C30-2015 公路工程水文勘测设计规范[S].北京:人民交通出版社,2015.
[7] 中华人民共和国行业标准.JTG/T D33-2013 公路排水设计规范[S].北京:人民交通出版社,2013.
[8] 中华人民共和国行业标准.JTG B04-2010 公路环境保护设计规范[S].北京:人民交通出版社,2010.
[9] 中华人民共和国行业标准.JTG B02-2013 公路工程抗震规范[S].北京:人民交通出版社,2013.
[10] 中华人民共和国行业推荐性标准.JTG/T B02-01-2008 公路桥梁抗震设计细则[S].北京:人民交通出版社,2008.
[11] 黄晓明.路基路面工程[M].6版.北京:人民交通出版社股份有限公司,2019.
[12] 中华人民共和国行业推荐性标准.JTG D20-2017 公路路线设计规范[S].北京:人民交通出版社,2017.
致 谢
本毕业设计《河南境S103线三标段设计》的顺利完成,离不开导师的悉心指导与无私帮助。从最初的选题论证、方案比选到最终的细节优化与成果完善,导师始终以渊博的专业知识、严谨的治学态度和精益求精的工作作风引领我前行。每当设计遇到技术难题或思路瓶颈时,导师总能以敏锐的学术洞察力和丰富的工程经验为我指明方向,帮助我突破困境。导师对学术研究的热情与对工程实践的深刻理解,不仅让我在专业能力上得到显著提升,更让我深刻领悟到一名工程师应有的责任与担当。在此,谨向恩师致以最崇高的敬意与最诚挚的感谢!
感谢土木工程学院的全体任课教师,正是你们四年来在课堂教学、实验指导与课程设计中的辛勤付出,为我奠定了坚实的理论基础与实践能力。特别感谢《道路勘测设计》《路基路面工程》《交通工程学》等课程的授课教师,你们深入浅出的讲解与案例化的教学方法,让我对专业知识有了系统性的掌握,这些理论在本设计的线形设计、横纵断面优化、路基稳定性分析等环节中得到了充分应用。同时,感谢答辩组各位老师在开题、中期检查及预答辩中提出的宝贵意见,这些建议使我的设计更加规范与完善。
同窗情谊,终身难忘。感谢同组同学在设计过程中的紧密合作,无论是外业数据的整理校验、CAD图纸的协同绘制,还是有限元模型的参数调试,你们都给予了极大的支持与帮助。特别感谢室友们在设计攻坚阶段的包容与鼓励,深夜的讨论与彼此的加油打气,让枯燥的设计工作充满温暖。此外,还要感谢学长学姐们在资料收集与软件应用上的经验分享,你们的无私帮助让我少走了许多弯路。
最后,衷心感谢我的家人。二十余载求学路上,你们始终以无条件的支持与关爱为我撑起一片晴空。无论是迷茫时的开导,还是疲惫时的关怀,你们始终是我最坚实的后盾。你们的理解与付出,是我不断前行的动力源泉。
限于自身学识与实践经验,设计中难免存在疏漏与不足,恳请各位专家、师长不吝指正。未来,我将以此次毕业设计为起点,继续秉持严谨求实的学术态度,在土木工程领域深耕不辍,努力为交通基础设施建设贡献绵薄之力。
图纸
目录

总说明


公路总体平面设计图



路线平纵缩图



主要经济技术指标表

路线平面图



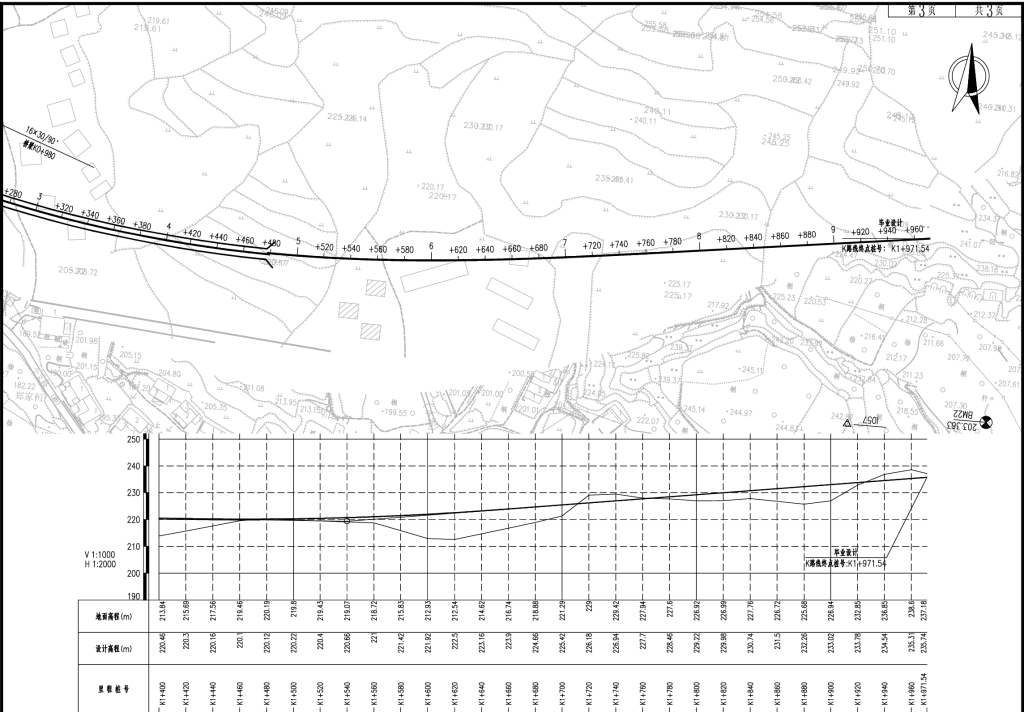
路线纵断面图



直线曲线及转角表

纵坡、竖曲线表

逐桩坐标表

公路逐桩与用地表



公路用地图



路基标准横断面图



路基横断面设计图










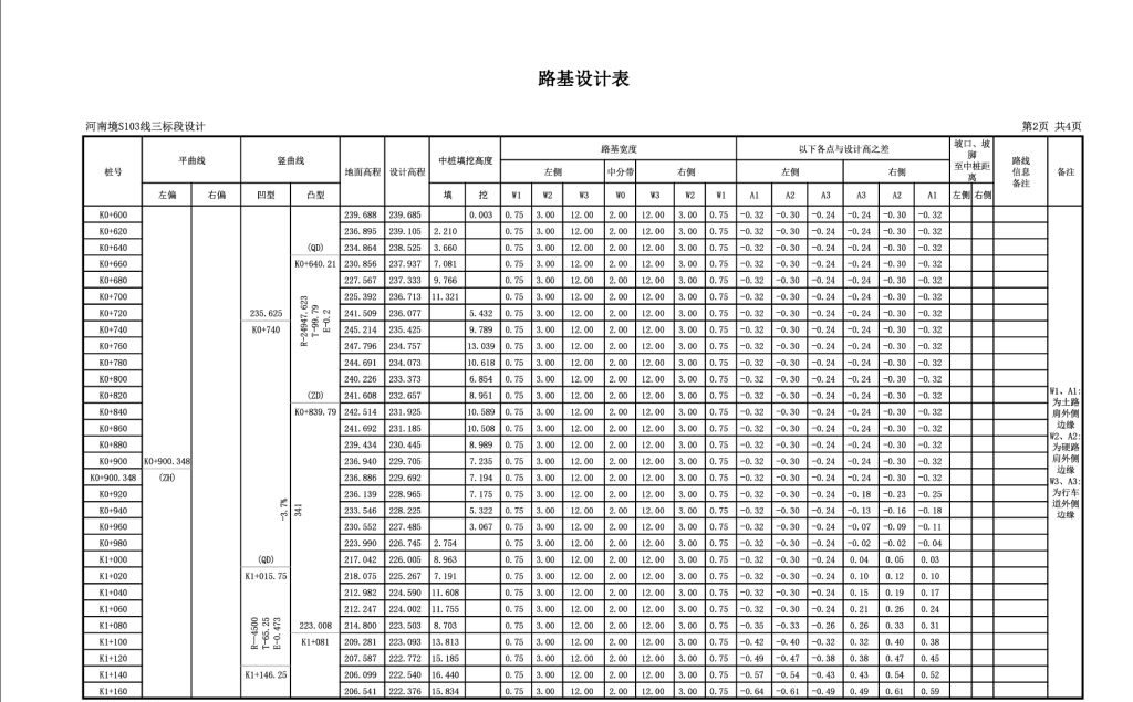
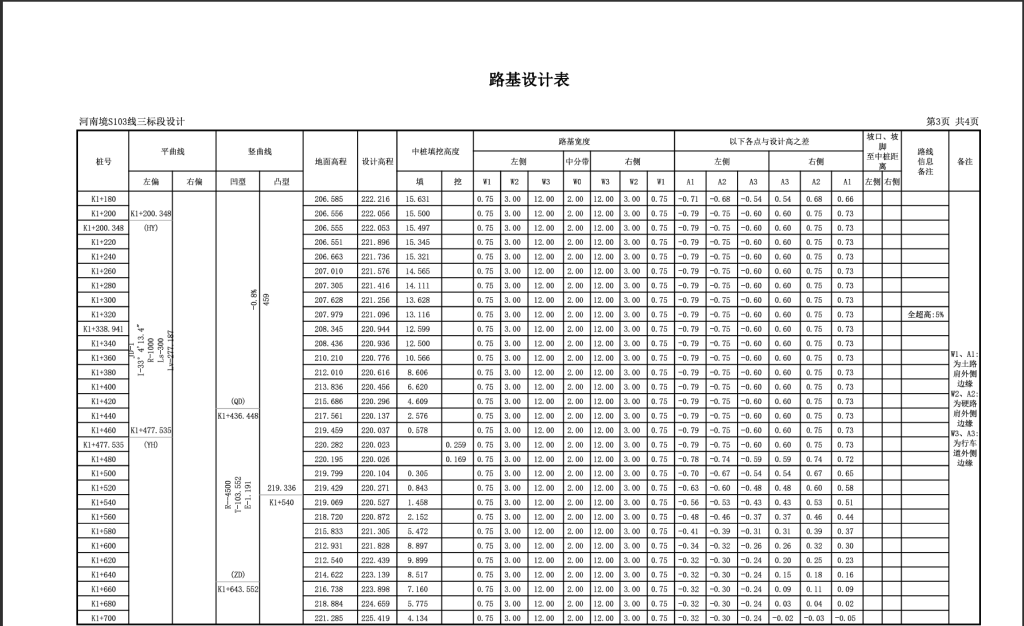
路基设计表




路基土石方数量表




路基超高方式图

路基超高加宽表





路基防护工程设计图



挡土墙设计图















路面结构设计图

边沟排水沟设计图

边沟排水沟设计表



结语
未经允许严禁转载,仅供参考。